初界科技有限公司
琪琪电影院 陕西女子被丈夫和闺蜜背叛案二审开庭
发布日期:2026-04-23 18:09 点击次数:145

4月13日,“原配场子姐告小三道歉案”二审在陕西省安康市中级人民法院开庭。场子姐丈夫也来到现场,并表示:“今天我不参加庭审,正好把很多事情讲一下,我们也几年没见了,不是单方面的,也不能听你一面之词。”
庭审已经结束,案件将择日宣判,场子姐庭审后受访痛哭,感谢法官的细心,问题问得很清楚。
此次,也是场子姐丈夫被判重婚罪服刑后,首次出现在公众面前。他亲口承认婚内出轨的事实,表示在2021年底和2022年初,与潘某存在不正当关系,但现在两人已经分手两年了。
目前,他与“场子姐”的离婚案还在走诉讼程序,之前他选择不发声,是为了保护9岁的儿子,一直在克制自己。
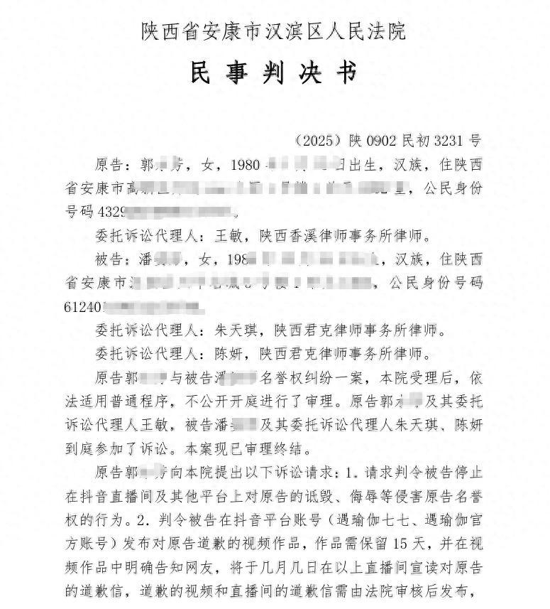
场子姐称,2024年10月,“小三”潘某曾直播发表不实言论,称她是3年不离婚、图利的女人,卖惨写故事,博同情、博流量。她起诉潘某后,陕西省安康市汉宾区人民法院一审判令潘某公开道歉,后潘某不服提起上诉。


陕西省安康市汉宾区人民法院一审判令潘某公开道歉
在今天二审开庭前,被告潘某也来到了庭审现场,面对媒体采访时称其言论都是事实。“我所说的言论没有公开诽谤,全部是事实,在这五年当中,我从来没有恶意地去攻击谁。”
潘某表示,之前直播时评论区不停有人辱骂她带节奏,今天二审,她还带了“场子姐”的婆婆做证人。

“场子姐”一夜白头
“场子姐”与丈夫胡某曾是相伴近20年的患难夫妻,白手起家共同创办公司,而第三者潘某曾是她信任的闺蜜兼合作伙伴。
此前据都市现场报道,2021年,“场子姐”的丈夫已是个小网红,有20多万粉丝,夫妻俩成立了一家文化传媒公司。
当年,这家传媒公司与“场子姐”的闺蜜签了一份18万元的合同,进行广告宣传片拍摄,于是丈夫便和闺蜜认识了。


“场子姐”与丈夫胡某曾是相伴近20年的患难夫妻
“场子姐\"称两人创业自己忙完工作的事情,回家还要洗衣做饭,琪琪电影院丈夫在家从来不做家务,家务都由“场子姐”承担她也没有怨言。“场子姐”说当时觉得他好了,我就好了。
丈夫经常甜言蜜语,走到哪里都夸老婆,“没有老婆就没有我的今天”。



“场子姐”称丈夫从不干家务
“场子姐”说,很后悔托举了丈夫,没有托举自己, 他好了,真的不是我好了,“他觉得我跟他有差距,第三者更匹配他”。

“场子姐”称丈夫觉得第三者与他更匹配了
提出离婚后,“场子姐”称自己还遭到3-4次殴打,被打后她还下跪求丈夫不要走,被一脚踢开。

“场子姐”称自己还遭到3-4次殴打
“场子姐”告诉记者,2023年一整年打了13个官司,太耗费心血,“从湖南远嫁陕西,背后空无一人”,她称自己扛过来了,觉得自己挺棒的。
“场子姐”在曾透露,自己为取证曾蹲守第三者家门外,听到他们互称老公老婆,自己儿子叫第三者妈,“听到心都在滴血”。

“场子姐”称听到他们互称老公老婆,自己儿子叫第三者妈
据“场子姐”讲述,最初认识这位闺蜜时,对方是一位离异带娃的单身妈妈,还觉得对方挺不容易,没想到自己会遭遇双重背叛。
“场子姐”称,在丈夫车内发现闺蜜的流产资料,劝其退出不正当关系反遭拉黑,丈夫与闺蜜长期以夫妻名义公开同居,甚至迫使儿子认第三者为“妈\",“被闺蜜和枕边人双重背叛,一夜白头。”


“场子姐”称在丈夫车内发现闺蜜的流产资料
“场子姐”还表示,第三者非常猖狂,在网络上自称“规则外的风”,第三者还回复网友“你们这些人就只有原配这点能耐”。

“场子姐”称第三者非常猖狂
2025年12月29日,二审认定第三者潘某需全额返还原配郭某的丈夫在婚姻期间擅自赠与的4万余元。2023年,一审法院认定“场子姐”丈夫构成重婚罪,判处有期徒刑6个月,第三者不构成犯罪。2025年6月,二审法院驳回“场子姐”上诉,维持原判。“场子姐”坚持认为第三者也应该承担法律责任,于是再次向法院提起申诉。
来源:都市现场、九派新闻 第一现场、大象新闻
下一篇:没有了


